Un oggetto è sottoposto ad una forza di richiamo proporzionale alla sua distanza y
(in una opportuna unità di misura) da una posizione fissata che rispetto al tempo x
(in una opportuna unità di misura) è regolata dalla legge
• Con WolframAlpha da 
y"(x) = -3*y(x)-2*y'(x), y(0)=1, y'(0)=3 ottengo

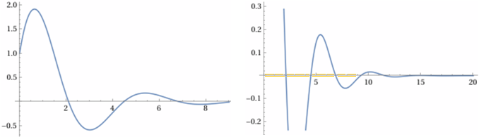
I grafici sono "schizzati". Otteniamo un grafico migliore della soluzione con
plot exp(-x/2)*(sqrt(7)*sin((sqrt(7)*x)/2)+cos((sqrt(7)*x)/2)), x=0..9 x=0..20

La relazione che lega y e y' la tracciamo in forma parametrica. Prima calcoliamo (con WolframAlpha) y':
d/dx exp(-x/2)*(sqrt(7)*sin((sqrt(7)*x)/2)+cos((sqrt(7)*x)/2)) → e^(-x/2)*(3*cos((sqrt(7)*x)/2)-sqrt(7)*sin((sqrt(7)*x)/2))
Tracciamo ora il grafico della relazione tra y e y':
parametric plot ( exp(-t/2)*(sqrt(7)*sin((sqrt(7)*t)/2)+cos((sqrt(7)*t)/2)), e^(-t/2)*(3*cos((sqrt(7)*t)/2)-sqrt(7)*sin((sqrt(7)*t)/2)) ), t=0..20

• Con WolframAlpha da 
y"(x) = -y(x)-16*y'(x), y(0)=1, y'(0)=1 ottengo

I grafici sono "schizzati". Otteniamo un grafico migliore della soluzione con
plot 1/14*exp(-(8+3*sqrt(7))*x)*((7+3*sqrt(7))*exp(6*sqrt(7)*x)+7-3*sqrt(7)), x=0..5 x=0..40

La relazione che lega y e y' la tracciamo in forma parametrica. Prima calcoliamo (con WolframAlpha) y':
d/dx 1/14*exp(-(8+3*sqrt(7))*x)*((7+3*sqrt(7))*exp(6*sqrt(7)*x)+7-3*sqrt(7)) → 1/14*e^(-((8+3*sqrt(7))*x))*((7-3*sqrt(7))*e^(6*sqrt(7)*x)+7+3*sqrt(7))
Tracciamo ora il grafico della relazione tra y e y':
parametric plot ( 1/14*exp(-(8+3*sqrt(7))*t)*((7+3*sqrt(7))*exp(6*sqrt(7)*t)+7-3*sqrt(7)), 1/14*e^(-((8+3*sqrt(7))*t))*((7-3*sqrt(7))*e^(6*sqrt(7)*t)+7+3*sqrt(7)) ), t=0..20
| Si capisce che il grafico è parziale, anche solo confrontandolo con quello piccolo schizzato sopra: dovrebbe inclinarsi verso sinistra. | ![]() |
Volendo tracciarlo per esteso possiamo usare questo script, ottenendo il grafico seguente a sinistra, o R project, ottenendo (con i comandi indicati sotto) quello a destra.
| ![]() |
f = function(x) 1/14*exp(-(8+3*sqrt(7))*x)*((7+3*sqrt(7))*exp(6*sqrt(7)*x)+7-3*sqrt(7)) g = function(x) eval(D(body(f),"x")) x1 = 0; x2 = 40; punti = 3000; x = seq(x1,x2,(x2-x1)/punti) c(min(f(x)),max(f(x)),min(g(x)),max(g(x))) # 0.08672252 1.05117871 -0.06452910 1.00000000 plot(c(0,1.1), c(-0.1,1), type="n", xlab="", ylab="") abline(v=axTicks(1), h=axTicks(2), col="blue",lty=3) lines(f(x),g(x),lwd=2)