In un libro di testo viene proposto questo esercizio:
"Sappiamo che y = k x è la relazione che lega due variabili x ed y
e disponiamo delle seguenti informazioni: ad x pari a 31, 63, 87, 109 corrisponde y pari a,
rispettivamente, 3.8, 6.9, 9.6, 11.8; i valori di x sono approssimati
con precisione 2 e quelli di y con precisone 0.3. Quanto vale k?"
Nel libro viene poi presentata come soluzione la relazione
La soluzione proposta è errata, per svariati motivi. Il coefficiente di regressione è il coefficiente direttivo della retta di regressione non vincolata, ossia della retta che, secondo opportuni criteri, meglio approssima i punti (31,3.8), (63,6.9), . La retta è rappresentata sotto a sinistra. Essa non passa per l'origine, e, quindi, è evidentemente senza senso prendere essa come migliore approssimazione dei dati e il suo coefficiente direttivo come coefficiente di proporzionalità tra x e y.

Più corretto sarebbe cercare la retta passante per (0,0) che "meglio approssima" i dati. La retta è rappresentata sopra a destra.
Questa seconda retta è anche facile da determinare con una semplice derivata (vedi qui la scheda Approfondimenti di Statistica e Probabilità - paragrafo 2 per la classe V, presente qui).
Vediamo come col semplice script "retta regressione", presente qui, si potrebbero determinare le due rette:

I grafici (in cui sono rappresentati i punti e le due rette y = 0.1033*x+0.5341 e y = 0.1097*x - la costante 0.0000058 è da trascurare) sono stati ottenuti con questo e questo script.
Ma non ho tenuto conto del fatto che i dati sono dotati di precisione, e che, alla fine, non conosco la precisione con cui
la retta trovata rappresenta il fenomeno. Il modo, semplicissimo e corretto, per risolvere il
problema è quello illustrato qui sotto:
k è compreso tra le pendenze delle rette passanti per (0,0) più e meno inclinate
passanti per tutti i rettangoli che rappresentano i dati sperimentali.
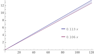
y = 3.5/33·x = 0.106060...x
y = 12.1/107·x = 0.113084...x
k sta in [0.106, 0.113]
Il grafico sottostante a sinistra è stato ottenuto con un altro script.
![]() | ![]() |
A destra il grafico ottenuto con WolframAlpha mediante:
plot 0.113*x > 0.106*x, 0 <= x <= 120
I calcoli e i concetti coinvolti nella soluzione corretta sono facili.
Assai più complesso e difficile da interpretare sarebbe (in situazioni diverse
da questa, nelle quali potrebbe essere corretto) il ricorso al concetto di regressione.
Purtroppo in molti libri gli esercizi di fisica sono risolti usando del tutto a sproposito
i concetti statitisici.